芯城品牌采购网 > 品牌资讯 > 行业资讯 > 思瑞浦高边开关实现国产首发

思瑞浦高边开关实现国产首发

芯城品牌采购网

4111

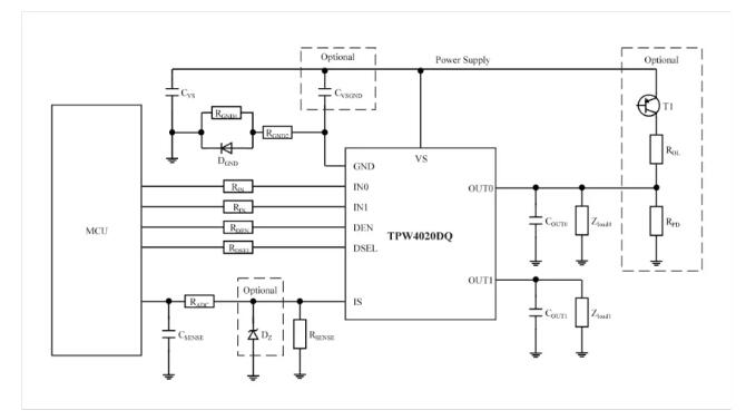
随着汽车电气化、智能化浪潮席卷全球,高边开关作为连接数字控制与物理执行器的核心器件,其性能、可靠性直接决定车载系统的安全与高效。为填补国产高端车规高边开关的市场空白,思瑞浦正式推出新一代车身电控高端双通道智能高边开关TPW4020DQ,以硬核技术打破行业壁垒,重塑高端智能功率控制新标杆。

国产首发!大功率单die方案,打破传统技术瓶颈

TPW4020DQ的问世,标志着思瑞浦在智能功率器件领域实现关键性突破。它并非普通功率开关,而是集“驱动、感知、保护”于一体的智能功率管理与安全控制单元,核心优势源于创新的VDMOS + BCD集成工艺平台,彻底解决国产高边芯片的传统痛点。

1774592287162016.jpg

传统国产高边芯片采用控制芯片与功率MOS芯片分开制造、打线互联的方案,打线会引入额外寄生参数,在高频、大电流场景下严重影响性能与可靠性。而TPW4020DQ作为国产第一颗大功率单die高边开关,将单通道导通阻抗降至20mΩ(常温25°C)的行业领先水平,大幅降低导通损耗与发热,同时优化芯片布局和散热设计,为集成高精度监控电路释放充足空间。

在保护功能上,TPW4020DQ全面对标国际厂商,涵盖过流/短路限流、绝对过热自保护及热梯度自保护、智能功率锁止、电源/地反接保护、电源/输出反接保护、丢地/丢电源自保护、过压/欠压保护等,全方位守护系统安全。

硬核参数加持,适配全场景车载需求

依托核心技术专利全覆盖,TPW4020DQ的性能参数达到行业领先水准,精准匹配车载及工业高端场景需求,核心特性如下:

支持车载12V供电,工作电压范围宽达4-28V,适配全场景车载电源;单通道可持续输出10A负载电流(常温25°C),瞬态输出电流高达50A,轻松应对电机启动等浪涌电流场景;输出2A时,电流检测精度达到±4%,可实现精准负载监控;采用EQSOP14封装,与行业主流方案可直接Pin-to-Pin替换,便捷客户快速升级替换。

此外,产品工作温度覆盖-40℃至125℃,具备Reverse On和Inverse On保护功能、Lose of GND保护功能,可从容应对车载极端环境考验。

独特保护机制+严苛测试,筑牢可靠性防线

TPW4020DQ创新融合智能Latch(锁存)保护机制与独特Fault Retry机制,既能在检测到持续过流、过温等严重故障时,彻底关断通道并锁定(需外部复位恢复),防止故障扩大;又能支持大电容负载上电,避免上电过程被保护机制终止,适配更严苛的应用场景。

1774592302465378.jpg

在可靠性测试上,产品通过ISO 7637-2、ISO16750-2标准车规波形测试AEC-Q100-012重复短路可靠性测试和感性负载退磁Emax极限测试。其中,AEC-Q100-012对高边开关短路可靠性要求极高,TPW4020DQ在输出负载0uH/5uH电感的循环短路测试(>1000000次)后,仍能保持正常功能,展现超强稳定性。

四大核心价值,赋能客户高效设计

思瑞浦立足工程师实际设计需求,以“性能对标国际、服务与成本突围”为策略,让TPW4020DQ实现四大核心客户价值,破解行业设计痛点:

1774592399255738.jpg

1. 成本优化与效率提升:20mΩ超低导通阻抗降低功耗与散热成本,内部集成地网络减少外部元件,降低BOM成本与PCB占用,电源反接耐受设计避免接线失误导致的芯片损坏,提升系统容错性;

2. 全场景负载监控与线束保护:高精度电流监控可实时反馈负载工作状态,助力MCU精准控制,同时通过电流数据判断负载故障,及时调整控制策略;

3. 极端环境高鲁棒性:通过多重电压钳位、限流及温度保护机制,适应车载强电磁干扰、电压波动、宽温域等恶劣条件,避免系统故障;

4. 全生命周期故障诊断与溯源:满足ISO-26262功能安全合规要求,精准区分故障与正常波动,避免误触发、漏触发,提升系统复杂环境下的稳定性。

多场景落地,攻坚高端严苛应用

TPW4020DQ集大功率负载驱动、系统状态监测、故障风险熔断于一体,广泛应用于新能源汽车、工业伺服、高端电源等高端严苛场景:

新能源汽车热管理与底盘控制:驱动电子水泵、电子油泵等,70A峰值限流应对启动冲击,高精度监控保障行驶安全;

新能源汽车PDU与智能配电:驱动PTC加热器、鼓风机等,电源反接保护避免装配错误损坏模块;

工业伺服驱动与机器人关节控制:驱动制动器、抱闸线圈等,抗反电动势能力强,确保动作可靠;

高端电源与能源基础设施:作为UPS、服务器电源智能固态开关,超低损耗提升效率,精准监控实现故障快速定位。

TPW4020DQ的推出,是思瑞浦深耕高端智能高边开关领域的关键一步,精准响应市场对高可靠性、高集成度国产功率器件的迫切需求,彰显国产芯片企业的技术创新实力。未来,思瑞浦将持续拓展产品组合,深化生态合作,助力国产功率器件实现高端突破,加速客户产品上市。


免责声明:
文章内容转自互联网,不代表本站赞同其观点;
如涉及内容、图片、版权等问题,请联系2644303206@qq.com我们将在第一时间删除内容!